小黄书app
主页
小黄书app概况
小黄书app简介
历史沿革
现任领导
学院文化
机构设置
机构设置
学科科研
学科简介
科研平台
科研团队
科研项目
科研成果
师资队伍
动物营养与饲料科学系
动物生产与智慧牧业系
动物遗传育种与繁殖科学系
水产与经济动物养殖系
中心实验室
荣休教师
人才培养
本科生培养
研究生培养
招生就业
本科生招生
研究生招生
就业信息
党建工作
组织设置
党建活动
学生工作
校企合作
榜样力量
师者榜样
学子榜样
校友风采
资料下载
主页
小黄书app快讯
小黄书app公告
教育教学
科学研究
社会服务
小黄书app概况
小黄书app简介
历史沿革
现任领导
学院文化
机构设置
机构设置
学科科研
学科简介
科研平台
科研团队
科研项目
科研成果
师资队伍
动物营养与饲料科学系
动物生产与智慧牧业系
动物遗传育种与繁殖科学系
水产与经济动物养殖系
中心实验室
荣休教师
人才培养
本科生培养
研究生培养
招生就业
本科生招生
研究生招生
就业信息
党建工作
组织设置
党建活动
学生工作
校企合作
榜样力量
师者榜样
学子榜样
校友风采
资料下载
主页
小黄书app快讯
小黄书app公告
教育教学
科学研究
社会服务
小黄书app快讯
当前位置:
主页
->
小黄书app快讯
->
正文
小黄书app 李明教授科研团队揭示家兔食粪行为形成机制
发布日期:2022-11-02
浏览次数:次
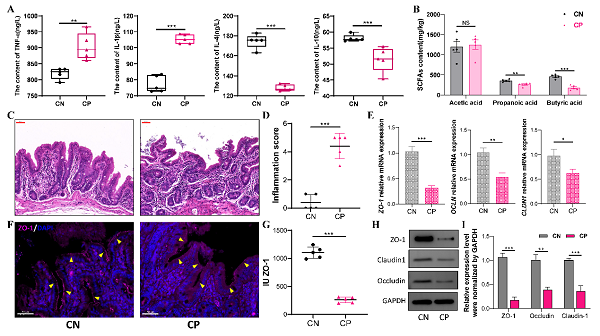
本网讯(通讯员 许会芬)日前,小黄书app 李明教授科研团队通过多组学联合分析,探究了伊普吕兔盲肠容物、软粪和硬粪中免疫微环境的差异。微生物组和代谢组的结果发现,家兔的软粪中瘤胃菌属、毛螺旋菌属和克里斯滕森菌属含量丰富,并且丁酸的含量也较高,结果表明家兔可能是通过食粪行为获取更多的益生菌和短链脂肪酸,这对改善盲肠免疫微环境具有重要作用。10月30日,该成果在期刊Oxidative Medicine and Cellular Longevity(5年平均影响因子8.43)以Article形式在线发表。
食粪行为是动物以粪便为食的自然行为,包括自食性和他食性,家兔具有典型的自食性食粪习性,通过食用软粪延长了饲料通过消化道的时间,提高饲料的消化吸收效率,同时有助于维持消化道正常菌群,缓解营养性疾病。同时,家兔粪便中大量的肠道微生物消化和吸收食物中的营养物质和宿主本身不能完全分解的大分子物质,经过代谢过程为宿主提供生长发育所必需的能量和营养物质。例如,肠道中的微生物为宿主提供了宿主所缺乏的酶和生化代谢途径,使宿主可以通过发酵降解多糖(淀粉、纤维素、半纤维素、胶体)和吸收寡糖来产生能量。此外,还产生大量的短链脂肪酸( SCFAs ) (乙酸、丙酸和丁酸),有助于维持肠道上皮黏膜屏障功能的完整性,引起免疫系统介导的黏膜保护。肠道菌群通过控制肠上皮细胞增殖速率和诱导细胞保护蛋白,调节肠上皮细胞的紧密连接,保护肠上皮细胞不受损伤。
该研究分析了伊普吕兔兔盲肠内容物(Con组)、软粪(SF组)和硬粪(HF组)中的微生物群落的组成及细胞因子和短链脂肪酸(SCFAs)含量的差异,并且通过禁止食粪的方法验证了软粪对盲肠免疫微环境的影响。结果显示,Con组、SF组和HF组细胞门、属组成、细胞因子和SCFAs水平差异显著。细胞因子和SCFAs与不同菌群的相关性分析表明,Muribaculaceae、Ruminococcaceae_UCG-014、Ruminococcaceae_NK4A214_group和Christensenellaceae_R-7_Group与细胞因子和SCFAs密切相关。CP处理后盲肠丙酸、丁酸、IL-4、IL-10含量显著降低,TNF-α、IL-1β含量显著升高。此外,禁止食粪导致与肠道炎症和肠道屏障功能相关的紧密连接蛋白(Claudin-1、Occludin和ZO-1)表达水平下调,ZO-1的环状结构被破坏。综上所述,食粪行为不仅可以帮助家兔获得更多的益生菌和SCFAs,而且对改善盲肠免疫微环境具有重要作用。
李明教授团队长期围绕家兔食粪行为对生长发育、繁殖和肠道健康影响机制开展研究,先后发表专业论文20余篇。该研究以小黄书app 2021级博士生李志超为论文的第一作者,李明教授和许会芬副教授为通讯作者。该研究得到了国家重点研发计划项目(2018YFD0502203)、河南省农业科研系统专项资金(HARS-22-13-G1)、泌阳县国家现代农业产业园建设专项资金(NMAIP-BY-S01)资助。
论文链接:
//www.hindawi.com/journals/omcl/2022/5725442/